優化成藥性:從探索到開發的關鍵決策
隨著越來越多低溶解度候選藥物進入開發階段,如何在早期系統性探索原料藥(API)的最佳固態形式,已成為加速藥物開發的關鍵。預配方階段的核心目標,在於找到能同時優化溶解度(Solubility)、生物利用度(Bioavailability)、穩定性(Stability)與溶解速率(Dissolution)的 API 固態形式。
為什麼早期晶型篩選至關重要?
在開發初期進行全面的晶型探索,可有效降低因後期出現新的亞穩態晶型(Metastable Forms)而導致開發失敗的風險。透過自動化高通量篩選,研究人員能在短時間內評估數百種結晶條件,確保智慧財產權的完整覆蓋,並找到最穩定的藥用形式。
多元篩選應用:一站式預配方解決方案
Polymorph Screening 多形性篩選
系統性探索不同結晶方法(Slurry、Cooling、Evaporation、Precipitation)與多元溶劑組合,識別所有潛在晶型。透過 XRPD、Raman 光譜與雙折射影像進行結構表徵,確保找到最穩定的固態形式並完整覆蓋智慧財產權。

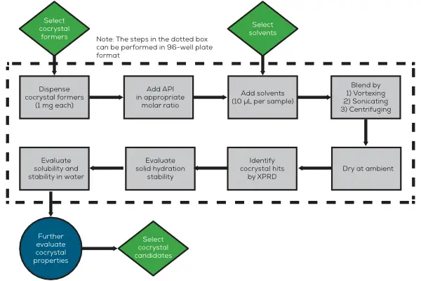
Cocrystal Screening 共結晶篩選
針對弱離子化或非離子化 API,採用溶劑介導超音波混合法(Solvent Mediated Sonic Blending)進行 96 孔高通量共結晶篩選。改善難溶性藥物的溶解度、溶解速率與水合穩定性,同時拓展結構多樣性與智財保護空間。

Salt Screening 鹽類篩選
結合多種配對離子與溶劑系統,篩選最佳鹽型以改善 API 溶解特性。平台支援溶劑篩選(Solvent Screening)與鹽類/溶劑組合篩選(Salt Selection/Solvent Screening),全面評估成鹽可行性與固態穩定性。

Chiral Resolution 對掌性拆分
透過非鏡像異構鹽(Diastereomeric Salt)形成法,自動化篩選手性胺基醇與溶劑組合。實證案例顯示,Big Kahuna 平台在兩週內完成 144 個實驗,成功解決困擾研究團隊超過一年的關鍵中間體分離難題,產率達 85%,鏡像異構物純度(ee)達 99.3%。

Solubility & LogP/LogD 溶解度與分配係數測定
快速測定 API 在不同溶劑系統中的溶解度,並進行 LogP 與 LogD 測定,表徵藥物的親疏水性與溶解行為,為配方開發提供關鍵物化數據支援。

Reaction Screening 反應篩選與優化
整合製程化學篩選能力,可同時平行篩選多達 96 個反應條件,快速識別最佳溶劑、配體、催化劑與試劑組合,加速從探索到開發的轉化效率。

創新硬體技術:精準、高效、可追溯
Universal Substrate 通用基板技術
8 x 12 陣列結晶組件搭配玻璃通用基板,讓晶體直接在基板上生成。無需人工取樣或移動固體,即可直接進行 Birefringence Imaging(雙折射影像)、X-ray Powder Diffraction(XRPD)與 Raman Spectroscopy 分析,避免破壞晶體結構,確保分析數據的完整性。

Powdernium Algorithm 智慧粉末分注
採用自適應學習演算法(Adaptive Learning Algorithm),動態控制分注頭以處理不同密度、粒徑、粒型與靜電特性的粉末。系統具備學習功能,能記憶最佳參數設定,確保快速且可重複的精準分注,RSD 達 1-5%。
Classic Powder Dispense:傳統攪拌式分注,Hopper Volume 10-100 mL
Storage Vial (SV) Powder Dispense:振動式精密分注,最低可分注 0.5 mg,Hopper Volume 4 mL

Temperature-Controlled Liquid Handling 溫控液體處理
配備加熱分液元件(Heated Dispense Element)與穿刺式針頭(Septum-Piercing Tips),可在高溫下(最高 120°C)轉移 API 溶液,有效防止添加或移除試劑時的析出現象(Precipitation)。96 孔加熱過濾模組(Heated Filter Block)採用獨立樣品孔設計,消除孔間交叉污染風險。
Heated 4-tip Liquid Dispenser:Reservoir Temperature 最高 120°C,Temperature Uniformity ±2°C
Heated Filter Block:Vial Operating Temperature Ambient to 120°C,0.7 µm Binder-free Glass Microfiber Filter

Viscous Liquid Dispenser 高黏度液體分注
採用正位移吸頭技術(Positive Displacement Tip, PDT),可精準處理黏度高達 1,000 cP 的黏稠樣品,即使在低體積條件下也能確保分注準確性,適用於配方藥物的精確評估。

Heating/Cooling/Stirring Station 溫控攪拌站
平台上整合加熱、冷卻與攪拌功能,可在單一系統上執行平行的 Slurry、Precipitation、Cooling 與 Evaporation 實驗。溫度範圍 -20°C 至 180°C,Magnetic Tumble Stirring 最高 750 rpm,滿足多元結晶條件需求。

Balance with Integrated Camera 整合相機天平
內建視覺檢測功能的精密天平,提供即時影像記錄與重量監控。標準型最大秤重 1,200 g,靈敏度 0.1 mg;高靈敏度選配最大秤重 220 g,靈敏度 0.01 mg,滿足不同精度需求。

LEA Software Suite:數位化研發的完整路徑
Laboratory Execution and Analysis(LEA)軟體套件提供從實驗設計、自動化執行到數據分析報告的完整數位化工作流程,確保實驗條件、過程參數與分析數據的完整關聯與可追溯性。
Library Studio
採用配方導向(Recipe-Oriented)設計,內建組合生成器(Combination Generator),讓研究人員能輕鬆建立複雜的高通量實驗組合。以陣列格式(Array-Based Format)設計溶劑庫與實驗矩陣,設計方案儲存於 LEA 資料庫供後續調用。
Automation Studio
控制儀器執行設計好的實驗方案,整合分析儀器進行即時數據採集。過程參數與實驗數據自動儲存於 LEA 資料庫,確保完整的實驗記錄與可重複性。
PolyView & Spectra Studio
整合檢視與報告實驗設計、執行過程與分析結果。Spectra Studio 可將 XRPD 與 Raman 光譜依相似度進行統計分群(Pearson's Correlation),自動識別潛在新晶型,加速數據解讀與決策流程。

Big Kahuna vs Junior:選擇適合您的自動化平台
Unchained Labs 提供兩款小分子預配方自動化平台,滿足不同規模與通量需求。Big Kahuna 為全功能高通量系統,適合需要大規模平行實驗的研發團隊;Junior 為精簡高效系統,適合空間有限或中等通量需求的實驗室。
| 規格項目 | Big Kahuna | Junior |
|---|---|---|
| Physical Specifications | ||
| Dimensions (with enclosure) | 193 cm W x 152.4 cm D x 220 cm H | 105 cm W x 90.4 cm D x 140 cm H |
| Weight | ~612 kg (with enclosure) | ~150 kg (with enclosure) |
| Electrical | 208-220 V ±10%, 50-60 Hz, 20 A | 120-220 V ±10%, 50-60 Hz, 16 A |
| Compressed Dry Air | 0.5-0.9 MPa (70-130 psi), 4 L/min | 0.5-0.9 MPa (70-130 psi), 4 L/min |
| Crystallization Capacity | ||
| Crystallizations per Run | Up to 384 | Up to 384 |
| Crystallizer Format | 96 independent crystallizations with universal substrate | 96 independent crystallizations with universal substrate |
| Heated Liquid Dispenser | ||
| Configuration | Heated 4-tip liquid dispenser | Heated 4-tip liquid dispenser |
| Reservoir Temperature | Up to 120°C | Up to 120°C |
| Temperature Uniformity | ±2°C (across tips) | ±2°C (across tips) |
| Syringe Sizes | 50 µL - 10 mL | 50 µL - 10 mL |
| Heating/Cooling/Stirring | ||
| Temperature Range | -20°C to 180°C | -20°C to 180°C |
| Mixing Speed | Up to 750 rpm | Up to 750 rpm |
| Mixing Type | Magnetic tumble stirring | Magnetic tumble stirring |
| Heated Filter Block | ||
| Operating Temperature | Ambient to 120°C | Ambient to 120°C |
| Temperature Accuracy | ±1°C | ±1°C |
| Filter | 0.7 µm binder-free glass microfiber | 0.7 µm binder-free glass microfiber |
| Solid Dispense | ||
| Classic Hopper Volume | 10-100 mL | 10-100 mL |
| SV Dispenser Minimum | 0.5 mg | 0.5 mg |
| SV Hopper Volume | 4 mL | 4 mL |
| Balance with Camera | ||
| Standard Max Weight | 1,200 g | 1,200 g |
| Standard Sensitivity | 0.1 mg | 0.1 mg |
| High-Sensitivity Option | 220 g max, 0.01 mg sensitivity | 220 g max, 0.01 mg sensitivity |
| pH Measurement | ||
| Configuration | Single or 4-channel probe | Single or 4-channel probe |
| Range | 1-13 pH units | 1-13 pH units |
| Resolution / Repeatability | 0.05 pH / ±0.1 pH | 0.05 pH / ±0.1 pH |
| Pressure Reactor (DSPR) | ||
| Max Pressure Rating | 200 psi @ 180°C | 200 psi @ 180°C |
| Pressure Drop | <5 psi/hr | <5 psi/hr |
| Viscous Liquid Dispenser | ||
| Technology | Positive Displacement Tip (PDT) | Positive Displacement Tip (PDT) |
| Viscosity Range | 1-1,000 cP | 1-1,000 cP |
| Third-Party Integration | ||
| Supported Instruments | XRD, Birefringence Microscope, Raman | HPLC, XRD, Birefringence Microscope, Raman |
| Unique Features | ||
| Vial/Plate Gripper | Yes (1-125 mL vials, up to 3 kg) | - |
| Vortexing Station | 3 positions, 60-3,570 rpm | 3 positions, 60-3,570 rpm |
| Capping/De-capping | Yes (2-125 mL vials) | - |
應用文獻:實證案例與技術驗證
高通量多形性篩選
使用 Big Kahuna 系統進行 API 高通量多形性篩選,單一科學家在五天內完成 384 種結晶條件探索,僅消耗約 1 g API。透過 Slurry、Evaporation、Cooling 與 Precipitation 四種結晶方法,結合雙折射影像、XRPD 與 Raman 光譜分析,成功識別多種溶劑化物與一種亞穩態晶型。
下載應用文獻96 孔高通量共結晶篩選
Amgen 科學家利用 Big Kahuna 系統開發並驗證 96 孔高通量共結晶篩選工作流程,採用溶劑介導超音波混合法。以 AMG517 與 15 種共形成劑進行驗證,成功識別 10 種已知共結晶並發現 2 種新共結晶,其中 9 種在 98% 相對濕度下穩定超過兩週。通用基板設計讓晶體可直接進行 XRPD 分析而無需手動操作。
下載應用文獻高難度對掌性拆分的非鏡像異構鹽篩選
Medicines for Malaria Venture(MMV)研究團隊利用 Big Kahuna 系統,在兩週內成功解決困擾超過一年的關鍵中間體分離難題。篩選 11 種手性胺基醇與 20 種溶劑組合,找到溶解度差異達 1,000 倍的非鏡像異構鹽對,放大製備產率達 85%,ee 值達 99.3%,成功推進抗瘧疾藥物候選 SJ557733 的開發。
下載應用文獻常見問題
Unchained Labs Small Molecule Preformulation Automation Platform
Unchained Labs Big Kahuna and Junior automated platforms deliver comprehensive high-throughput solutions for small molecule preformulation, enabling pharmaceutical scientists to systematically explore the physicochemical property space of drug candidates and identify optimal solid forms with enhanced druggability characteristics.
As poorly soluble drug candidates increasingly enter development pipelines, the importance of early-stage systematic solid form screening has become critical for drug development success. The Big Kahuna and Junior systems address this challenge by providing automated, end-to-end workflows for solubility screening, polymorph screening, cocrystal screening, salt selection, chiral resolution, and reaction optimization.
The platforms feature innovative hardware technologies that set them apart from traditional manual methods. The Universal Substrate technology enables direct crystallization in an 8x12 array format, allowing crystals to be analyzed by birefringence imaging, X-ray powder diffraction (XRPD), and Raman spectroscopy without manual manipulation or sample transfer. This non-destructive approach preserves crystal integrity and enables sequential characterization experiments on the same samples.
Powdernium solid dispensing technology employs an adaptive learning algorithm that dynamically adjusts dispensing parameters to accommodate powders with different densities, particle sizes, particle shapes, and static charges. The system remembers optimal settings for reproducible dosing with RSD of 1-5%, even at quantities as low as 0.5 mg with the Storage Vial (SV) dispenser.
Temperature-controlled liquid handling capabilities include heated 4-tip liquid dispensers with septum-piercing tips operating up to 120 degrees Celsius, preventing API precipitation during solution transfer. The heated filter block with 96 isolated sample wells eliminates well-to-well cross-contamination while maintaining precise temperature control throughout filtration processes.
The heating/cooling/stirring stations provide temperature control from -20 to 180 degrees Celsius with magnetic tumble stirring up to 750 rpm, enabling parallel slurry, precipitation, cooling, and evaporation crystallization experiments on a single platform. This flexibility allows comprehensive exploration of crystallization conditions within a single experimental run.
The Laboratory Execution and Analysis (LEA) software suite provides a complete digital pathway from experimental design to data analysis and reporting. Library Studio offers a recipe-oriented approach with built-in combination generators for designing complex high-throughput experiments in array-based formats. Automation Studio controls instrument execution while automatically storing process and analytical data in the LEA database. PolyView and Spectra Studio enable integrated review and reporting of experimental design, execution, and analytics, with statistical grouping of XRPD and Raman spectra based on Pearson correlation for automated identification of potential new crystal forms.
Validated applications include high-throughput polymorph screening where a single scientist explored 384 different crystallization conditions using approximately one gram of API in just five days. The 96-well cocrystal screening workflow developed by Amgen scientists using solvent mediated sonic blending successfully identified known cocrystals and discovered new cocrystal forms with hydration stability exceeding two weeks at 98% relative humidity. The chiral resolution application demonstrated by the Medicines for Malaria Venture achieved breakthrough results, solving in two weeks a challenging intermediate separation that had stalled development for over a year, with final scale-up yielding 85% recovery and 99.3% enantiomeric excess.
Big Kahuna represents the full-featured high-throughput configuration with vial/plate gripper and capping/de-capping capabilities, while Junior offers a compact, efficient platform for laboratories with space constraints or moderate throughput requirements. Both systems share identical core specifications for crystallization capacity, temperature-controlled liquid handling, solid dispensing, and third-party instrument integration including XRD, birefringence microscopy, Raman spectroscopy, and HPLC.
These automated preformulation platforms enable pharmaceutical development teams to explore broader experimental design spaces with minimal API consumption, accelerate solid form selection decisions, reduce late-stage development risks from unexpected polymorph appearance, and ensure comprehensive intellectual property coverage through systematic crystallization condition exploration.


